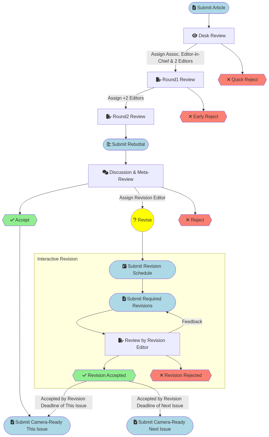
The text below would replace bullet 1 in the current review process. Because the process is extended and to give it a more positive spin, we prefer quick reject over desk reject. A quick reject should be in everyone's interest; there's zero chance the paper will be accepted, so we save both authors and reviewers time.
- Desk Review: Vice chairs assist with flagging candidate papers. The desk-review chair and program co-chairs review all papers in parallel with PC bidding. All quick-reject decisions are unanimous. Reasons for quick rejection:
- Inadequate anonymization, such as visible author names/affiliations, funding acknowledgements, references to author/affiliation in code/repositories/surveys/websites, or omitting references to one's own work in the third person.
- Submission template violations, formatting, and content hacks that give an unfair advantage with page count, exceeding page limits, and missing mandatory sections (ethical considerations, AI use, open science). Use the official PoPETs 2027 template.
- Scope violation, PoPETs submissions must primarily concern privacy-enhancing technologies; see the scope definition in the call for papers.
- Severe editorial/quality problems, deemed clearly of insufficient quality for PoPETs.
- Clear violations of the PoPETs 2027 AI policy, such as hallucinated references or use of AI without proper disclosure.
