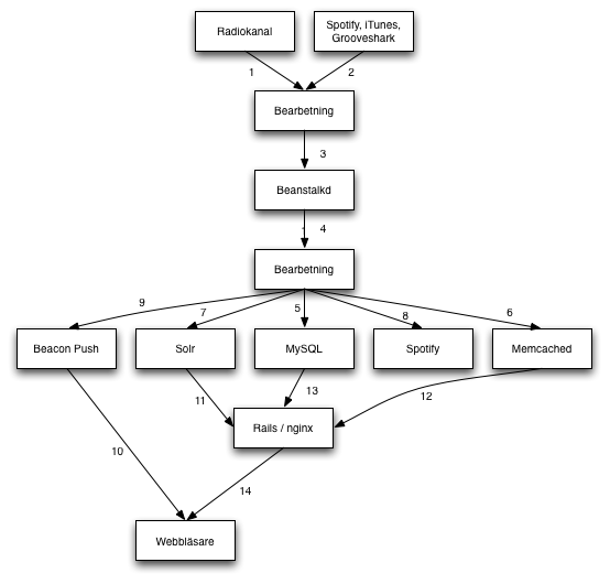
- Radiokanalerna kontrolleras och fetchas kontinuerligt m.h.a event machine. Tack Kim.
- Låten skickas vidare till respektive tjänst (Spotify, Grooveshark och iTunes), var vid en länk fås. Spot-projektet används för att hämta information från Spotify.
- All data skickas nu till en kö vid namn Beanstalkd för vidare bearbetning.
- En worker jobbar här med att bearbeta låtarna som lagts i kön.
- Informationen sparas i en MySQL-databas, övergången till PostgreSQL är inte långt borta.
- Låten sparas till minnet m.h.a memcached, för att göra låten lättillgänglig.
- Låten sparas här till vår fulltextsökmotor, Solr, som även agerar primärdatabas. Utan Solr skulle sökmotor på siten ej vara möjlig och laddningstiderna skulle varit 10x högre.
- Låten läggs till i respektive radiokanals Spotify-spellista.
- Slutligen så skickas låten till Beacon Push för att snabbt och enkelt kunna pushas ut till din webbläsare.
- Någon sekund senare syns låten i din webbläsare i form av ett Gritter-meddelande.
- Vår Ruby On Rails-applikation hämtar nu låtarna direkt från Solr.
- Låtar som nyligen lagts in finns att hämta i minnet.
- I extrema fall så görs en vända till vår MySQL-databas, något vi i största möjliga mån vill undvika då dessa requests är förhållandevis långsamma.
- Informationen kan nu hämtas direkt från vår nginx-server.
Created
August 30, 2011 20:13
-
-
Save oleander/1181890 to your computer and use it in GitHub Desktop.
Radiofy.se flowchart
Sign up for free
to join this conversation on GitHub.
Already have an account?
Sign in to comment
