Skip to content

Instantly share code, notes, and snippets.

View leomp12's full-sized avatar

Leonardo Matos leomp12

View GitHub Profile
@leomp12
leomp12 / Picture.astro
Created March 24, 2023 00:27
Astro <Picture> with width/height automatically set
---
import { Picture } from '@astrojs/image/components';
import { resolve as resolvePath } from 'node:path';
import imageSize from 'image-size';
type PictureProps = Parameters<typeof Picture>[0];
export type Props = Omit<PictureProps, 'aspectRatio'> & {
aspectRatio?: PictureProps['aspectRatio'],
fetchpriority?: 'high' | 'low' | 'auto',
@leomp12
leomp12 / README.md
Created February 9, 2023 22:00
E-Com Plus - Manipulando cupons no aplicativo de descontos padrão

E-Com Plus - Manipulando cupons no aplicativo de descontos padrão

1. Busque o ID do aplicativo de descontos instalado na loja:

GET https://api.e-com.plus/v1/applications/app_id:1252.json
  -H "X-Store-ID: <store_id>"

O ID estará na resposta em _id:

@leomp12
leomp12 / README.md
Last active January 18, 2023 14:45
E-Com Plus - Buscando "reserva de estoque" em pedidos

E-Com Plus - Buscando "reserva de estoque" em pedidos por data/status e agrupamento por SKU

Envie um POST https://api.e-com.plus/v1/$aggregate.json com autenticação e corpo como o exemplo abaixo:

{
  "resource": "orders",
  "pipeline": [
    {
@leomp12
leomp12 / README.md
Last active June 27, 2021 21:10
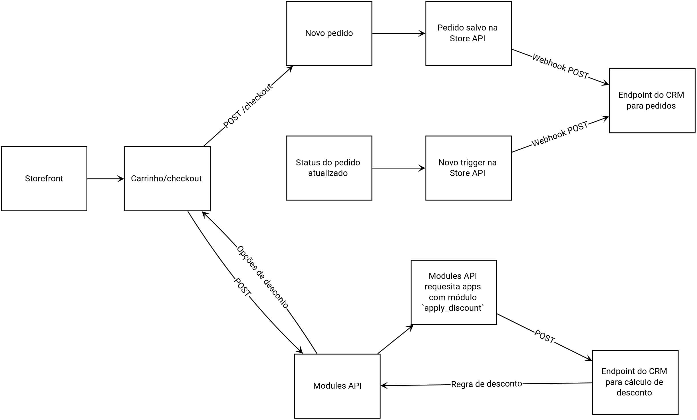
E-Com Plus - Fluxo de integração para CRM

E-Com Plus - Fluxo de integração para CRM

O mínimo para uma integração completa entre o CRM e a plataforma de e-commerce deve ser:

  1. Cálculo de descontos (por cupom, UTM, e-mail do comprador...) diretamente no CRM para aplicação no checkout;
  2. Sincronização de pedidos.

fluxograma

Para esta implementação recomendamos a criação de um aplicativo da E-Com Plus, preferencialmente usando nosso template Application Starter.

@leomp12
leomp12 / README.md
Last active March 2, 2021 18:41
E-Com Plus - Adicionar código de rastreamento e NF ao pedido via Store API

E-Com Plus - Adicionar código de rastreamento e NF ao pedido via Store API

Referência da API

A forma recomendada de adicionar/editar códigos e links de rastreamento é editando diretamente a shipping line respectiva através do subresource orders/shipping_lines.

Atualizando a primeira linha de envio (padrão)

Adicionando código e link de rastreamento

@leomp12
leomp12 / README.md
Last active October 13, 2021 21:10
Storefront - Adicionando uma página de configuração ao CMS

Storefront - Adicionando uma página de configuração ao CMS

Para manter as opções padrão do CMS e adicionar os novos campos, a maneira mais simples é editar o arquivo template/public/admin/config.json já criado por padrão em deploys a partir do Storefront Starter.

Neste exemplo (config.json em anexo neste Gist) a configuração será acessada em /admin/#/collections/settings/entries/theme, para múltiplas páginas dentro da coleção Configurações basta adicionar mais de um objeto no array files.

Também é possível criar uma coleção nova em vez de usar a Configurações, neste caso utilize outro name e

@leomp12
leomp12 / README.md
Last active June 21, 2021 18:25
E-Com Plus - Carregando images de produtos via Storage API

E-Com Plus - Carregando images de produtos via Storage API

Recomendamos que as imagens dos produtos sejam carregadas para a Storage API, onde serão normalizadas em tamanhos que comuns para o Storefront, otimizadas para WebP e também salvas em PNG/JPEG para utilização em dispositivos que não suportam o formato WebP.

Source code da Storage API

Upload

@leomp12
leomp12 / README.md
Last active May 7, 2020 20:34
E-Com Plus - Atualizar status de pedido via Store API

E-Com Plus - Atualizar status de pedido via Store API

Referência da API

A forma recomendada de promover uma alteração de status de transações ou entrega (fulfillment) é inserindo registros com (pelo menos) o status atual e data/hora da última atualização.

Atualizando status financeiro

Basta inserir uma entrada via POST no subresource payments_history:

@leomp12
leomp12 / README.md
Last active April 23, 2020 20:55
E-Com Plus - Alterar estoque de produto via Store API

E-Com Plus - Alterar estoque de produto via Store API

Referência da API

Nota: Quando um pedido é adicionado à plataforma (resource /orders) o estoque de cada SKU (produto ou variação) do respectivo pedido será automaticamente atualizado, exceto caso o administrador da loja tenha desabilitado o controle automático de estoque. Portanto não é necessário atualizar manualmente o estoque dos produtos se o pedido for salvo.

Setando saldo

@leomp12
leomp12 / README.md
Last active February 4, 2026 12:25
Syslinux (Arch) UEFI direct secure boot