Պարետոյի բազմությունը մոտարկելու երկրորդ ալգորիթմ։
import numpy as np
import matplotlib
matplotlib.use('Agg')
import matplotlib.pyplot as plt
from scipy.optimize import linprog
def read_problem():
fin = open("input.txt", "r")
# import sys
# fin = sys.stdin
print "Enter number of vertices: ",
n = int(fin.readline())
print "Enter the coordinates of vertices in clockwise or counter-clockwise order"
polygon = []
for i in range(n):
x, y = map(float, fin.readline().strip().split(' '))
polygon.append([x, y])
polygon = np.array(polygon)
# There are two objectives to maximize: f_1(x) and f2(x)
print "Enter coefficients of f_1(x): ",
mas = map(float, fin.readline().strip().split(' '))
assert len(mas) == 2
f1 = np.array(mas)
print "Enter coefficients of f_2(x): ",
mas = map(float, fin.readline().strip().split(' '))
assert len(mas) == 2
f2 = np.array(mas)
print "Problem is successfully inputed !!!"
return polygon, f1, f2
def get_constraints(polygon):
""" Takes polygon and returns the hyperplanes: Ax <= b
"""
mx = np.mean(polygon[:, 0])
my = np.mean(polygon[:, 1])
n = len(polygon)
A = []
bs = []
for i in range(n):
j = (i + 1) % n
ax, ay = polygon[i]
bx, by = polygon[j]
a = by - ay
b = ax - bx
c = -a * ax - b * ay
# ax + by + c = 0
val = np.sign(a * mx + b * my + c)
c = -c
assert val != 0
if val == 1:
a, b, c = -a, -b, -c
A.append([a, b])
bs.append(c)
return np.array(A), np.array(bs)
def visualize(polygon, f1, f2, pareto, plot_bad, name):
n = polygon.shape[0]
fig, ax = plt.subplots(ncols=2, figsize=(12, 6))
ax[0].set_xlabel("$x$")
ax[0].set_ylabel("$y$")
ax[1].set_xlabel("$f_1$")
ax[1].set_ylabel("$f_2$")
colors = matplotlib.cm.rainbow(np.linspace(0, 1, len(pareto)))
dict_x = {}
dict_f = {}
for i in range(n):
j = (i + 1) % n
xs = [polygon[i][0], polygon[j][0]]
ys = [polygon[i][1], polygon[j][1]]
ax[0].plot(xs, ys, '--b')
border = []
for i, A in enumerate(pareto):
x, y = A
ax[0].scatter([x], [y], c=colors[i])
k = "{:.5f} {:.5f}".format(x, y)
if k not in dict_x:
dict_x[k] = []
dict_x[k].append(i+1)
f1_val = x * f1[0] + y * f1[1]
f2_val = x * f2[0] + y * f2[1]
ax[1].scatter([f1_val], [f2_val], c=colors[i])
k = "{:.5f} {:.5f}".format(f1_val, f2_val)
if k not in dict_f:
dict_f[k] = []
dict_f[k].append(i+1)
border.append((pareto[i], f1_val))
border = sorted(border, key=lambda item: item[1])
for i in range(len(border)-1):
x1, y1 = border[i][0]
x2, y2 = border[i+1][0]
ax[0].plot([x1, x2], [y1, y2], 'r')
p1_x = f1[0] * x1 + f1[1] * y1
p1_y= f2[0] * x1 + f2[1] * y1
p2_x = f1[0] * x2 + f1[1] * y2
p2_y = f2[0] * x2 + f2[1] * y2
ax[1].plot([p1_x, p2_x], [p1_y, p2_y], 'r')
for k, v in dict_x.iteritems():
ax[0].text(float(k.split(' ')[0]), float(k.split(' ')[1]), " {}".format(v))
for k, v in dict_f.iteritems():
ax[1].text(float(k.split(' ')[0]), float(k.split(' ')[1]), " {}".format(v))
fig.savefig(name + ".png")
def main():
(polygon, f1, f2) = read_problem()
A, b = get_constraints(polygon)
pareto = []
visualize(polygon, f1, f2, pareto, plot_bad=True, name='iter0')
alphas = np.linspace(0, 1, 10)
for iteration, alpha in enumerate(alphas):
print "Solving for coefficients [{}, {}]".format(alpha, 1-alpha)
# Make linear programming problem and solve
sol = linprog(c=-alpha*np.array(f1) - (1-alpha)*np.array(f2),
A_ub=A,
b_ub=b,
bounds=(None, None))
sol_x = getattr(sol, "x")
print "\tsolution: {}".format(sol_x)
pareto.append(sol_x)
visualize(polygon, f1, f2, pareto, plot_bad=True, name="iter{}".format(iteration + 1))
visualize(polygon, f1, f2, pareto, plot_bad=False, name="final")
if __name__ == "__main__":
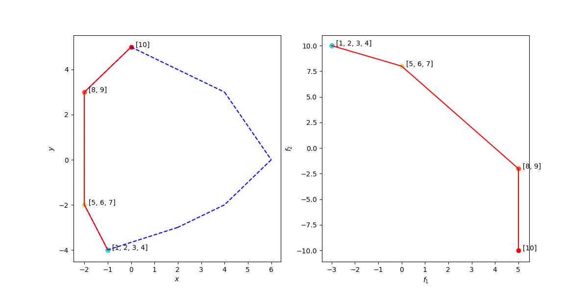
main()Աշխատեցնենք հետևյալ օրինակի վրա՝
Enter number of vertices: 9
Enter the coordinates of vertices in clockwise or counter-clockwise order
-1 -4
-2 -2
-2 3
-1 4
0 5
4 3
6 0
4 -2
2 -3
Enter coefficients of f_1(x): -1 1
Enter coefficients of f_2(x): -2 -2
Աշխատանքի ընթացքում ծրագիրը կտպի՝
Solving for coefficients [0.0, 1.0]
solution: [-1. -4.]
Solving for coefficients [0.111111111111, 0.888888888889]
solution: [-1. -4.]
Solving for coefficients [0.222222222222, 0.777777777778]
solution: [-1. -4.]
Solving for coefficients [0.333333333333, 0.666666666667]
solution: [-1. -4.]
Solving for coefficients [0.444444444444, 0.555555555556]
solution: [-2. -2.]
Solving for coefficients [0.555555555556, 0.444444444444]
solution: [-2. -2.]
Solving for coefficients [0.666666666667, 0.333333333333]
solution: [-2. -2.]
Solving for coefficients [0.777777777778, 0.222222222222]
solution: [-2. 3.]
Solving for coefficients [0.888888888889, 0.111111111111]
solution: [-2. 3.]
Solving for coefficients [1.0, 0.0]
solution: [ 0. 5.]
